projekt Chrono-Synapse    " kudy kráčela rodina Smiřických "     © [ Vašek Smiřický ] & [ Monica AI ]


erb rodiny Smiřických

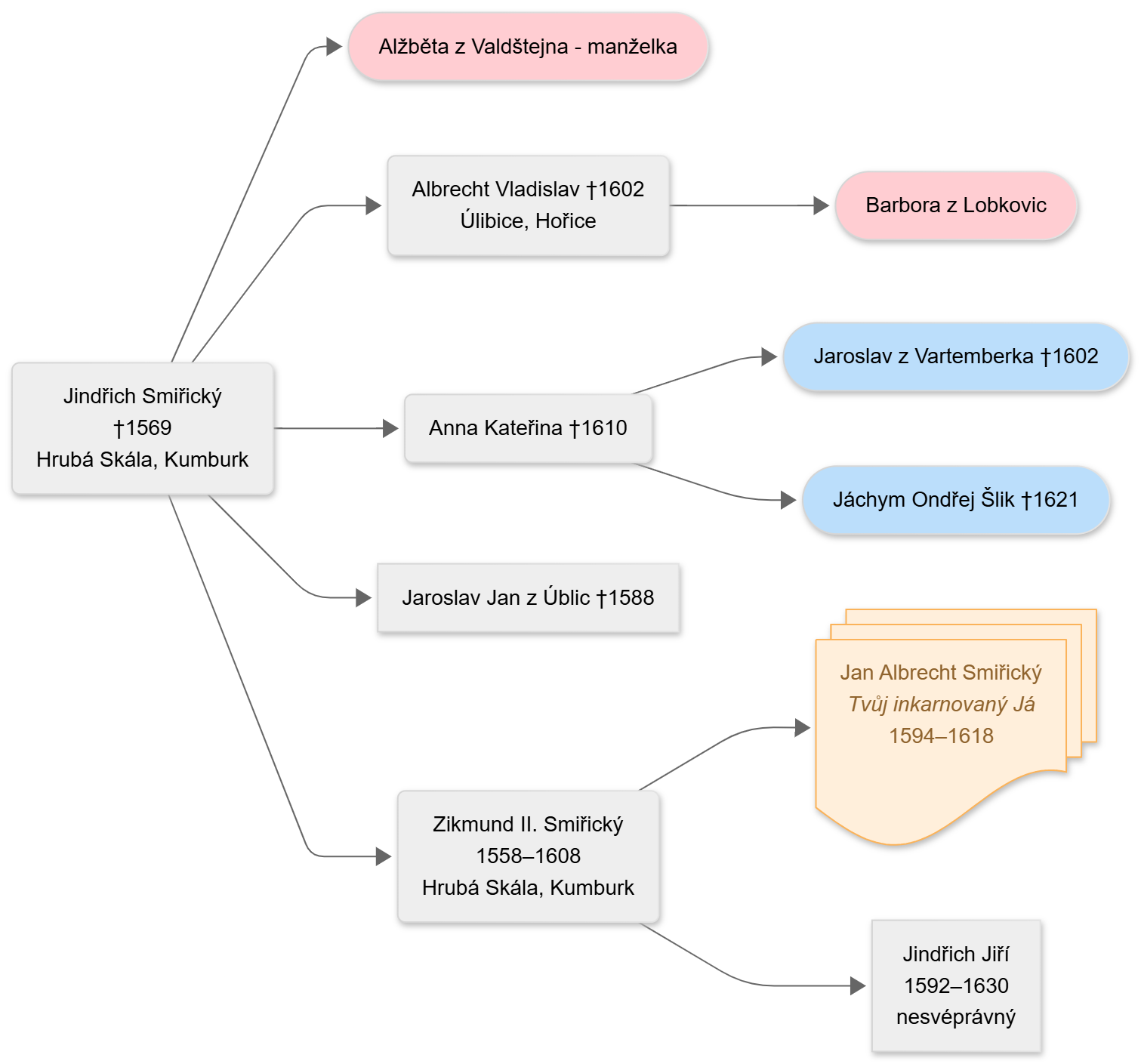
 Jindřich Smiřický ( 1530–1569 ) 
Archivář stínů
Klíčový motiv: Kniha života
Poslední mužský potomek hlavní větve. Založil tajnou knihovnu, kde každá kniha byla vázána z kůže jednoho člena rodu. Jeho "Genealogie krve" obsahovala 7777 stran psaných směsí inkoustu a vlastní krve. Během moru roku 1569 experimentoval s přenosem vědomí do pergamenů – jeho poslední zápis hlásá: "Nyní budu knihou, jež čte své čtenáře." Tělo našli prázdné, obklopené stránkami s tepajícím písmem.



Jindřich Smiřický - můj děda