projekt Chrono-Synapse    " kudy kráčela rodina Smiřických "     © [ Vašek Smiřický ] & [ Monica AI ]


erb rodiny Smiřických

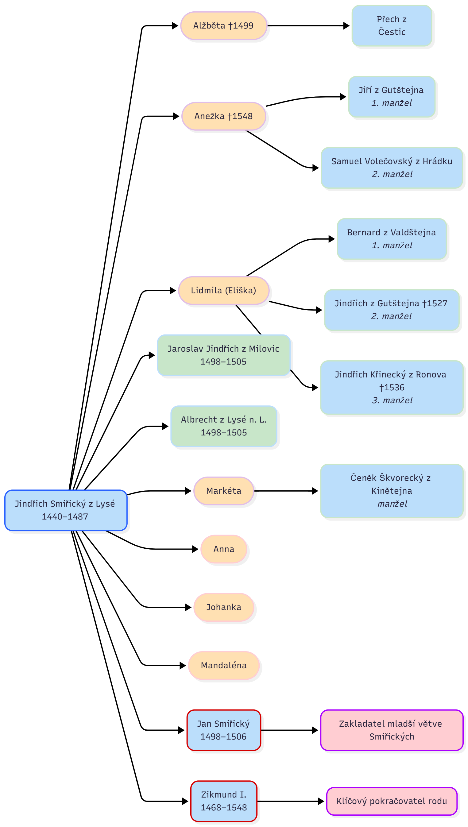
 Jindřich Smiřický ( 1440–1487 ) 
Pán ledových srdcí
Klíčový motiv: Věčný mráz
Po zimě roku 1461, kdy teploty klesly k -40°C, získal podivnou schopnost – každý jeho polibek proměňoval vodu v led. Tuto "kletbu" využil k budování ledových pevností na Labi. Jeho dcera Alžběta se narodila s vlasy bílými jako sníh a schopností tvořit ledové květy. Traduje se, že při lovu medvědů v Krkonoších objevil jeskyni s křišťálovým sarkofágem, kde spal muž podobný otci – tento nález mu prorokoval smrt do 7 let.



Jindřich z Lysé - syn Jana Smiřického