projekt Chrono-Synapse    " kudy kráčela rodina Smiřických "     © [ Vašek Smiřický ] & [ Monica AI ]


erb rodiny Smiřických

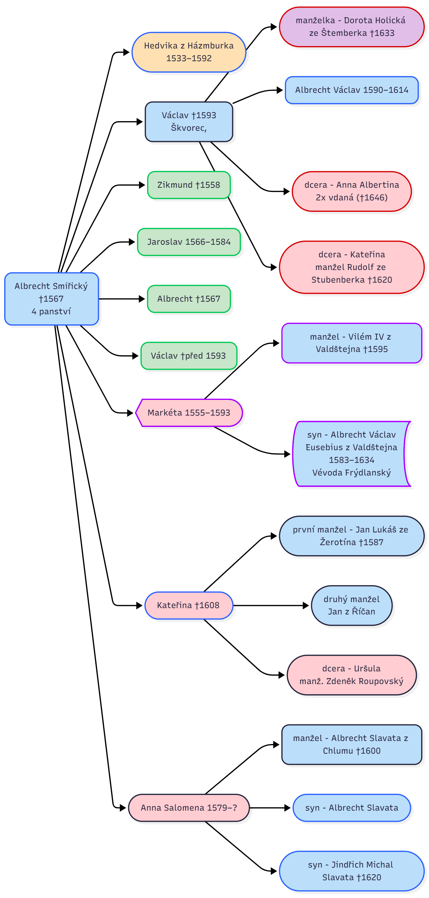
 Albrecht Smiřický ( 1525–1567 ) 
Pán kovových snů
Klíčový motiv: Živá ocel
Kovotepec, jehož meče "zpívaly" v bitvě. Objevil techniku tavení železa s meteorickým prachem, čímž vytvořil kov s pamětí – čepele si "pamatovaly" každé zranění. Jeho dílna v Jičíně se stala místem nočních shromáždění golemů, kteří mu nosili rudu z podzemních ložisek. Zahynul při výrobě "Věčného stroje", když se mu roztavené stříbro vlilo do krevního oběhu, proměňujíc ho v živou sochu.



Albrecht Smiřický - můj strejda